首 页
点播厅
全国开奖
栏目分析
走势图
百宝箱
码上奖
七星彩论坛
排列五论坛
为彩网
投诉举报
七星彩
|
排列三五
|
大乐透
|
福彩3D
|
双色球
|
名人堂
|
百宝箱
|
彩票黄历
|
热门码料
|
遗漏冷热
|
号码搜索
|
热门统计
|
方案跟踪
|
防失联
|
达人秀
您现在的位置:
特区彩票网
>
海南特区报
>
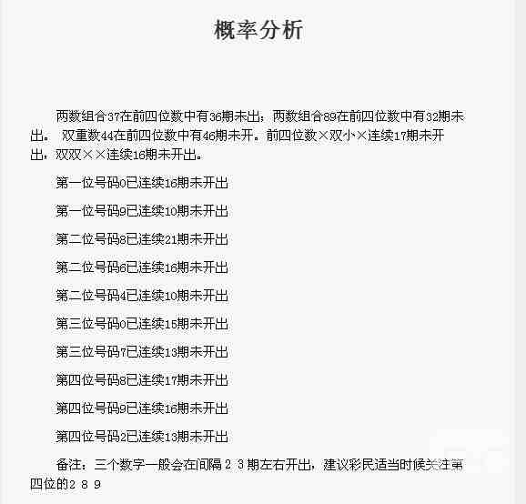
【概率分析】第1744期预测信息<特区报>
发表于:
2015-09-25 15:09:07
来源:
字号:
T
|
T
|
T
彩票关键词:
开奖结果
经典图版
热门码料
达人秀
专家实战
降龙统计
排列五杀码荣誉榜
排列五一四范围荣誉榜